CMA区域模式
首页
卫星云图
气象灾害预警
环境气象公报
降水量预报
天气公报
每日天气提示
城市天气预报
一带一路气象服务
天气实况
天气图
卫星云图
雷达图
降水量
气温
风
能见度
强对流
土壤水分
城市预报
天气预报
天气公报
每日天气提示
春运气象服务专报
气象灾害预警
重要天气提示
重要天气盘点
降水量预报
冻雨预报
气温预报
大风预报
强对流天气预报
中期天气
全球天气预报
全球灾害性天气监测月报
环境气象公报
山洪灾害气象预警
地质灾害气象风险预警
中小河流洪水气象风险预警
渍涝风险气象预警
交通气象预报
森林火险预报
草原火险预报
台风海洋
台风快讯与报文
台风路径预报
台风公报
台风预警
海区预报
海事公报
海洋天气预报
近海海雾预报
海区风力预报
北太平洋分析与预报
全球热带气旋监测公报
台风命名
台风综合信息
全球预报
全球天气公报
全球热带气旋监测公报
WMO第XI海区海事天气公报
全球灾害性天气监测月报
全球雨雪落区预报
世界气象中心(北京)门户网
一带一路气象服务
亚洲沙尘暴预报专业气象中心
环境气象
雾预报
霾预报
沙尘天气预报
空气污染气象条件预报
环境气象公报
大气环境气象公报
农业气象
土壤水分监测
农业干旱综合监测
关键农时农事
农业气象周报
农业气象月报
生态气象监测评估
农业气象专报
作物发育期监测
农业气象灾害风险预警
国外农业气象月报
数值预报
CMA全球天气模式
CMA全球集合模式
CMA区域模式
CMA区域集合模式
CMA台风模式
海浪模式
CMA全球天气模式
CMA全球集合模式
CMA区域模式
CMA区域集合模式
CMA台风模式
海浪模式
数值预报
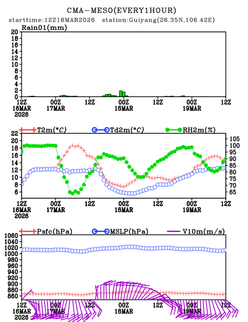
CMA区域模式
单站
逐小时预报演变图
贵阳
区域:
全国
华北
华南
西南地区东部
西北地区东部
东北
华中
西藏
新疆
华东
单站
要素:
逐小时预报演变图
相对湿度、温度、风
城市:
北京
上海
天津
重庆
哈尔滨
长春
沈阳
呼和浩特
石家庄
乌鲁木齐
兰州
西宁
西安
银川
郑州
济南
太原
合肥
武汉
长沙
南京
成都
贵阳
昆明
南宁
拉萨
杭州
南昌
广州
福州
台北
海口
香港
澳门
时次:
00
12
时效:
072
分享
回到顶部
分享到
新浪微博
QQ空间
QQ好友
取消